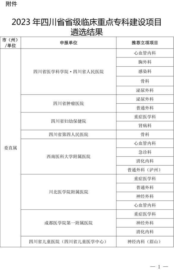
日前,四川省卫生健康委公布了 2023年省级临床重点专科建设项目遴选结果:广元市第一人民医院心血管内科经过层层遴选,成功获批省级临床重点专科建设项目,成为广元市唯一入选的心血管内科,标志着医院心血管内科医疗技术水平和服务能力跻身全省先进行列。


四川省省级临床重点专科建设是根据我省“十四五”临床专科能力建设规划和实施方案要求,重点聚焦重大疾病救治、群众急需、“一老一小”的专科需求,在全省范围内遴选建设普惠专科,打造四川医疗卫生大格局、构建医疗卫生高地、建设健康四川的重要举措。
广元市第一人民医院心血管专业一直以来都是医院的优势龙头学科,于1966年建院之初诞生,1981年于省内率先开展体外循环下心脏直视手术,有着深厚的历史底蕴和技术积淀,培养出了众多优秀的心血管病学专家。50多年来,数代心血管专家前辈矢志不渝、不断钻研、精耕不辍,该专业逐渐发展成为在川北地区享有盛誉的心血管病中心。
心血管内科是医院心血管病中心(心血管内科、心脏外科、血管外科)的重要组成部分,是四川省医学重点专科、广元市心血管质量控制中心、国家住院医师规范化培训基地、“中国胸痛中心”标准版授牌单位,是广元市第一个独立从事心血管疾病治疗及预防的专业学科,在广元地区最早取得心脏介入治疗四项全部技术资质(冠脉介入+先心病介入+射频消融+起搏器植入),科室技术力量雄厚,是集医疗、教学、科研于一体的综合性临床研究诊疗中心,承担着广元地区心血管疾病预防、治疗、科研、教学重任。

心血管内科团队

乔树宾教授来院指导

黄洁教授来院指导
医院高度重视心血管内科人才建设培养,招才引凤,柔性引进中国医学科学院、国家心血管病中心、阜外心血管病医院冠心病诊治中心乔树宾教授为医院顾问、客座教授;中国医学科学院、国家心血管病中心、阜外心血管病医院心脏移植中心(心衰中心主任)黄洁教授为指导专家。同时,培优举贤,先后派出多名技术骨干前往中国医学科学院阜外医院、四川大学华西医院学习国内外最新的心血管诊疗技术,为我市心血管患者的救治提供了一流的人才技术保障。目前,科室顶级专家荟萃,技术力量雄厚。现有医护人员66人,其中主任医师5人、副主任医师5人,博士生导师2人,硕士研究生14人。有省学术技术带头人后备人选1人,市学术和学科带头人4人,广元名医4人,科技拔尖人才2人,多人在国家、省市学术团体任职。

川陕甘毗邻地区首例
心腔内超声(ICE)指导下
房颤射频消融+左心耳封堵术

川北首例可回收输送系统
+FEops精准化TAVI手术

高难度介入手术“冠脉旋磨术+心脏支架植入”

使用ECMO(体外膜肺氧合)进行生命支持
心血管内科设有3个病区,冠脉疾病、起搏与电生理、结构性心脏病、心脏重症4个亚专业,并设有独立CCU病房,年住院患者7000余人,门诊患者40000余人。近两年共开展各类介入手术12000余台次、急诊PCI手术近500台次。其中,国内领先水平手术左心耳封堵术、冠状动脉内旋磨术、左主干病变介入治疗术以及可回收输送系统+FEops精准化TAVI手术、经导管肺动脉狭窄球囊扩张术、肥厚性梗阻型心肌病室间隔化学消融术、巨大房间隔缺损经导管封堵术、室间隔缺损封堵术、心腔内超声(ICE)指导下三维房颤射频消融术+左心耳封堵术(一站式手术)、复杂心律失常(房颤、房速、室早、室速)三维射频消融术等各类高难度、复杂介入手术近500台次。在危重疾病抢救方面,率先在川陕甘毗邻地区开展人工氧合膜肺(ECMO)、主动脉内球囊反搏术(IABP)等国际领先技术,为抢救危重患者提供了重要保障。

心血管内科党支部下乡义诊

心肺复苏培训
省级临床重点专科代表全省先进的医疗技术水平和服务能力。入选省级临床重点专科建设项目须具有医疗能力强、医疗质量高、管理规范等特点,需要医院具有较高的管理水平,符合建设所需设施设备,健全的专科发展规划、目标、管理制度。同时,还要求入选科室具有较好的专业基础,较强的疑难危重症诊疗能力,先进的临床技术和较强的临床应用转化能力、发展潜力和区域辐射能力以及稳定合理的专科技术人员梯队。
此次入选,是对市第一人民医院心血管内科在全省领域内的充分肯定,将加速相关学科的专科能力建设、服务能力提升和人才队伍高质量发展。医院将以心血管内科入选省级临床重点专科为契机,继续加强学科建设力度,发挥好临床重点专科的引领示范作用,优化医院学科布局,打造高质量平台,以重点专科建设带动医院业务建设全面发展,为加速建设川陕甘结合部区域医疗中心贡献力量,让人民群众在本地享有更高的诊疗技术水平和综合服务。(广元市第一人民医院 胡婷)
